可约可空降二维码,全国空降快餐qq,全国空降可约的客服

糖尿病足的中成药选用及注意事项

2019/9/12 15:28:34来源:村医之家作者:高丽丽

临床特点为早期肢端无感觉、麻木或疼痛,发凉和/或有间歇性跛行、静息痛,进而继续发展出现下肢远端皮肤变黑或组织溃烂、感染、坏疽。其多发于四肢末端,又称“肢端坏疽”。


糖尿病足的中医辨证有湿热毒蕴、筋腐肉烂证,热毒伤阴、瘀阻脉络证,气血两虚、络脉瘀阻证,肝肾阴虚、瘀阻脉络证,脾肾阳虚、痰瘀阻络证。


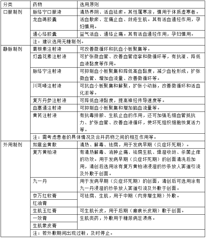
糖尿病足的中成药选用


QQ截图20190912153001.png

另外,维生素C可增强创面白细胞和巨噬细胞活性,是胶原合成必需的物质,而缺乏维生素C会使创面愈合及抗感染能力下降。


糖尿病足溃疡(DFU)者可根据创面情况增加维生素C摄入量,柑橘、草莓、番